罗浮云计算

一站式解决方案,高效、便捷、共赢、互联、降本。

产品功能

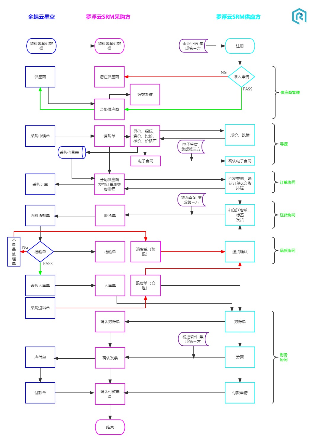
供应商管理

供应商从潜在、评估的引入,到供应商正式交易及推出得全流程管理。RofouSRM系统助您实时掌控供应商动态。

采购协同

随时掌握供应商备货,合理安排排产计划、规范送货流程、降低库存积压、自动生成对账单,供需双方协同生产。

集成ERP

与市场主流的ERP集成接口,无需技术开发,让您快速建立与ERP及MES、WMS/APS、CRM等系统的集成应用。

移动化,尽在掌握

iphone-srm

掌控业务动态

每笔您关心的业务动态,都通过手机全方位与您同步,及时掌控业务异常,打破传统的办公方式。

移动化办公

支持用户通过移动设备、微信小程序、企业微信协同访问,业务发生变化自动提醒相关人员,方便用户及时处理业务。

查询管理数据

PC端所有业务功能同步移动端,您所关心的事务分析管理数据都在移动端,所见即所得,提高工作效率。

让数据更安全

所有用户凭用户名和密码及登录时使用的手机串号登录,不同人员访问权限均可设置让数据更安全。

产品优势

易于部署和使用,且安全可靠

简单易用,快速推广: 界面简洁,操作便捷,所见即所用,易于培训推广,无论大小供应商均能够轻松应用。

快部署,零维护: 无需安装客户端软件,快速部署应用,1天即可上线应用,0 日常系统维护工作量,自动升级更新。

数据安全,平台可靠: 平台级的数据安全体系,保证每笔业务数据隐私,多重的备份和安全防御体系,保障企业的数据安全。

pc-srm

实施效益

+90%

跟单效率

-50%

库存风险

-30%

缺料风险

+90%

供应商绩效

客户案例

长信科技SRM系统

长信科技SRM系统项目正式...

芜湖长信科技股份有限公司(简称长信科技)系2000年4月成立的股份制高新技术企业;2010年5月在创业板上市(股票代...

罗浮云SRM项目启动

深业五金-罗浮云SRM项目...

东莞深业五金有限公司是2016-02-26注册成立的有限责任公司(自然人投资或控股),注册地址位于东莞市寮步镇凫山村...

罗浮云SRM

万物互联-罗浮云SRM系统...

惠州市万物互联科技有限公司成立于2016年08月02日,是一家通过IATF16949和ISO9001认证的制造商并已...

客户评价

大唐

自2015年开始我们就跟罗浮云计算合作一直至今,他们的软件做得非常不错,SRM系统功能完善;我们公司一直都在用罗浮云SRM系统,自从实施了他们的SRM系统,每个部门用起来问题很少,系统非常不错会一直支持下去的。

— 大唐伟业

力王高科

经朋友介绍才了解到罗浮云的,他们公司是做系统集成一体化,从客户、销售、生产、采购,库存、财务、人资全过程都管理到,工作一下子就顺了,实现了高效工作,老板最关注的问题也得到了解决。最后表扬一下实施团队,售后也很专业,及时解决问题。

— 力王高科

南斗星

公司引入SRM是同行之间的供应商推荐的,说操作比较简单“傻瓜式”,后来联系罗浮云计算到公司做了详细的演示后,感觉系统很完善,运用起来真的非常方便,后来就直接上了罗浮云SRM系统,解决了现在公司所出现的很多状况。

— 南斗星

永邦新能源

一直在用罗浮云计算的产品,罗浮云SRM系统功能齐全,公司先上线一些急需模块,之后逐步增加其他模块。也可以根据需求定制开发功能,关键SRM系统性价比蛮高的,解决了公司大部分问题,一直跟罗浮云合作,值得信赖。

— 永邦新能源

新闻资讯

金蝶ERP集成SRM流程

金蝶ERP集成SRM流程

金蝶软件始于1993年,创始人是徐少春,总部位于深圳,在香港联交所主板上市(股票代码:0268.HK),是中国领先的...

SRM商城采购平台

SRM商城采购平台有什么优...

企业采购物料按用途主要分为生产物料和非生产物料(MRO采购)。生产物料因为直接影响产品质量,所以生产物料供应商准入相...

SRM供应商平台有哪些功能模块

SRM供应商平台有哪些功能...

SRM供应商平台给采购方企业和广大供应商企业之间搭建了1座实时沟通互动的信息桥梁。通过这座桥梁,采购方企业能及时全面...

罗浮云制造工厂一体化解决方案

在数字化工厂基础之上,融合创新,互联互通,高效协同,是您最佳的合作伙伴之一。