新闻资讯

News




SRM系统怎么用?

SRM系统怎么用?

现在很多规模较大企业都导入了SRM系统,做为主要对接客户的供应商的业务、跟单人员就需要操作各个客户的SRM系统,不同客户SRM系统大部分是购买...

more >
SRM系统多少钱?

SRM系统多少钱?

准备SRM系统选型的企业,除了关心SRM系统功能是否能满足企业的实际应用需求外,最关心的应该就是SRM系统的价格了。

more >
SRM系统创建送货单

SRM系统创建送货单

企业导入SRM系统后,一般都会要求供应商使用SRM系统打印企业统一格式的送货单,为的是方便企业仓库收货及财务对账。

more >
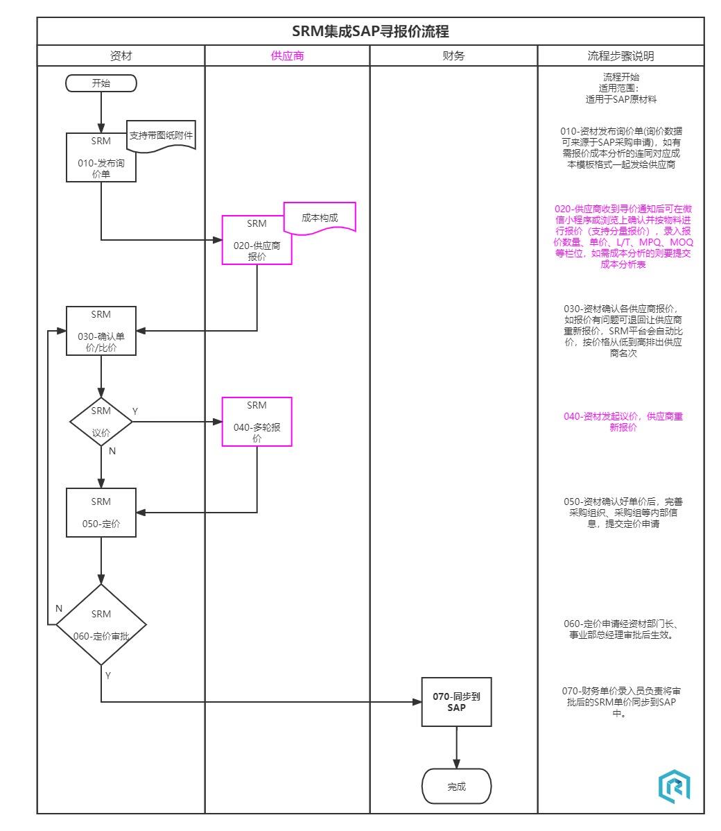
SAP集成SRM系统

SAP集成SRM系统实现在线询价

SAP始于1972年,成立于德国,是企业资源管理ERP系统全球领先软件厂商,服务全球43万家企业,全球五百强企业大多数使用SAP ERP系统,...

more >
SRM系统流程

为什么要用SRM系统替代ERP系统...

企业资源管理ERP系统是企业的核心管理系统,功能主要包括供应链管理、生产管理、财务管理等,使用部门涵盖企业工程、销售、计划、采购、仓储、品质、...

more >
罗浮云计算

SRM系统移动端有哪些功能?

几十年前一些大型企业就开始使用供应商关系管理SCM系统来管理供应链,在那个时侯无论是采购,还是供应商,都只能使用PC网页端进行登录操作。随着智...

more >